O4 รายชื่อ รูปถ่าย ตำแหน่ง อาชีพ กต.ตร.สภ.หนองวัวซอ

สามารถซูมเข้า-ซูมออกเพื่อดูรายละเอียดข้อมูลที่คมชัด

ข้อมูล ณ วันที่ 1 มีนาคม 2568

คณะกรรมการตรวจสอบและติดตามการบริหารงานตำรวจสถานีตำรวจ (กต.ตร.) จำแนกตามกลุ่มและการได้มาของกรรมการ ดังนี้

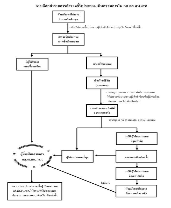
ที่มา: คู่มือการดำเนินการตามระเบียบ ก.ต.ช. ว่าด้วยคณะกรรมการตรวจสอบและติดตามการบริหารงานตำรวจ พ.ศ. 2549
จาก https://www.boardofroyalthaipolice.go.th/th/pages/10256-%E0%B8%84%E0%B8%B9%

ที่มา: คู่มือการดำเนินการตามระเบียบ ก.ต.ช. ว่าด้วยคณะกรรมการตรวจสอบและติดตามการบริหารงานตำรวจ พ.ศ. 2549

ที่มา: คู่มือการดำเนินการตามระเบียบ ก.ต.ช. ว่าด้วยคณะกรรมการตรวจสอบและติดตามการบริหารงานตำรวจ พ.ศ. 2549
จาก https://www.boardofroyalthaipolice.go.th/th/pages/10256-%E0%B8%84%E0%B8%B9%

เราใช้คุกกี้เพื่อพัฒนาประสิทธิภาพ และประสบการณ์ที่ดีในการใช้เว็บไซต์ของคุณ คุณสามารถศึกษารายละเอียดได้ที่ นโยบายความเป็นส่วนตัว และสามารถจัดการความเป็นส่วนตัวเองได้ของคุณได้เองโดยคลิกที่ ตั้งค่า

Privacy Preferences

คุณสามารถเลือกการตั้งค่าคุกกี้โดยเปิด/ปิด คุกกี้ในแต่ละประเภทได้ตามความต้องการ ยกเว้น คุกกี้ที่จำเป็น

Allow All
Manage Consent Preferences
  • Always Active

Save